The REILink Deal Laboratory:
Engineer Every Deal for Maximum Profit & Success

Stop guessing, start engineering. The REILink Deal Laboratory is your integrated suite of powerful tools designed to test, analyze, optimize, and simulate every aspect of your real estate deals. For wholesalers targeting bigger assignment fees and faster closings, and for cash buyers seeking perfectly aligned, de-risked opportunities, this is your command center.

Deal Laboratory Analysis Hub

The Pitfalls of "Good Enough" Analysis

In today's competitive real estate market, relying on outdated spreadsheets, gut feelings, or fragmented tools for deal analysis is a recipe for missed opportunities and costly mistakes. Traditional methods often lack the depth, real-time data integration, and predictive power needed to truly understand a deal's potential, leading to smaller wholesale assignment fees, slower closings, and deals that fall apart during due diligence. It's time for a smarter, more integrated approach to secure your profits and streamline your operations.

Disconnected Data Silos

Juggling multiple spreadsheets and tools leads to errors and wasted time.

Inaccurate Cost & ARV Estimations

Guesswork on repairs and ARV kills profit margins and deal viability.

Ignoring Real Buyer Behavior

Deals structured without knowing what cash buyers actually want often fail to sell.

Lack of Scenario Planning

Inability to quickly test different assumptions and optimize for various goals.

Wasted Time on Unviable Deals

Chasing deals that were flawed from the start due to poor initial analysis.

Difficulty Justifying Offers & Fees

Lack of data-backed reasoning makes negotiations harder and less effective.

The Solution: REILink's Deal Laboratory

The REILink Deal Laboratory is a revolutionary, integrated environment where raw leads are transformed into market-validated, optimized opportunities. It centralizes every critical analysis tool you need, from initial offer structuring to disposition strategy, all powered by real-time market data and our intelligent REILink Insights Engine™. This is where wholesalers learn how to get bigger assignment fees and cash buyers find deals with true deal alignment and confidence, leading to faster closings.

Data-Driven Confidence

Seamless Workflow

Maximized Profitability

Unparalleled Market Insight

Inside the Deal Laboratory: Your Suite of Interconnected Power Tools

Each tool within the Deal Laboratory is a specialist, designed to tackle a specific aspect of your deal analysis with unmatched precision. Yet, they work in perfect concert, sharing data and insights to give you a holistic view and an undeniable edge. Explore how each component helps you achieve faster closings, secure bigger wholesale assignment fees, and ensure every deal is structured for success, whether you're wholesaling properties or looking for your next cash purchase.

OfferAid™: Engineer Your Acquisition Strategy

Stop guessing your offer price or arbitrarily picking an assignment fee. OfferAid™ empowers you before you even approach a seller. By inputting estimated ARV, detailed repair costs (pulled from your personalized Repair Cost Estimator), desired hold times, and your target buyer's ROI, OfferAid™ leverages real-time buyer demand data from the REILink ecosystem to reverse-engineer the optimal offer. Test different scenarios with intuitive resistance sliders and instantly visualize the impact on your Deal Acceptance Probability (DAP%), ensuring your offers are both competitive and profitable.

Key Benefits with OfferAid™:
  • Submit offers with data-backed strategic confidence, not just gut feeling.
  • Understand the true market value and potential before committing to a seller.
  • Identify the "sweet spot" for your offer that maximizes your potential wholesale assignment fee or flip profit.
  • Drastically reduce time wasted analyzing and pursuing deals that are fundamentally unviable for your end buyers.
  • Negotiate from a position of strength, armed with realistic numbers.
Deep Dive into OfferAid™ →
OfferAid UI

Contract Repository: Your Secure Deal Vault

Every promising lead and secured deal deserves a central, organized home. The REILink Contract Repository is your private, secure database for all deal-related documentation and data. Upload signed purchase agreements, property photos, detailed Scopes of Work (SOWs), inspection reports, and critical notes. Track versions transparently if terms change, and keep everything perfectly staged before you decide to publish to the REILink marketplace.

Key Benefits with Contract Repository:
  • Centralize and secure all vital deal documents and multimedia assets.
  • Maintain transparent version control for any contract amendments or updates.
  • Efficiently stage and prepare deals before making them live to potential buyers.
  • Build a historical archive of your deals for future reference, analysis, and compliance.
  • Ensure quick access to all necessary information for yourself and your team.
Explore the Contract Repository →
Contract Repository Dashboard

DispoAid™ (Pre-Publish): Optimize for Buyer Demand

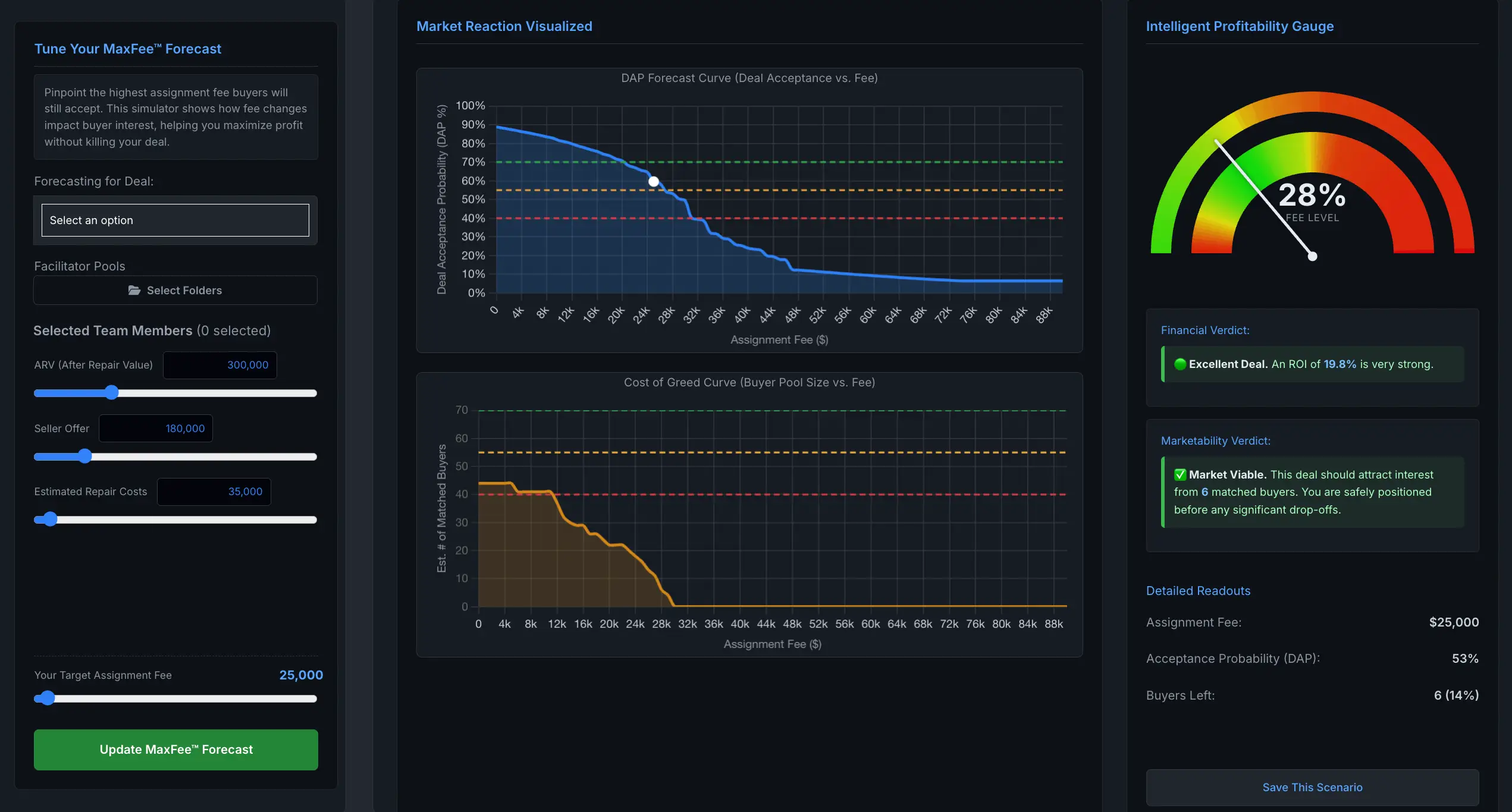
Before your deal hits the market, DispoAid™ empowers you to perfect its disposition strategy. This powerful tool runs comprehensive market simulations, analyzing your deal against current buyer behavior and preferences within REILink to identify the maximum viable assignment fee. Select your primary goal—be it maximizing profit, ensuring a fast sale, or achieving a balanced outcome—lock in non-negotiable variables, and let DispoAid™ test various scenarios. Visualize critical data like "The Cost of Greed Graph" (showing how higher fees can shrink your buyer pool) and the "DAP Forecast Curve" to pinpoint that perfect price point.

Key Benefits with DispoAid™ (Pre-Publish):
  • Scientifically determine the optimal assignment fee that the current market will support.
  • Understand the direct impact of fee adjustments on your potential buyer pool size and Deal Acceptance Probability.
  • Structure deals that are inherently more attractive and compelling to cash buyers from the outset.
  • Publish your wholesale deals with supreme confidence, knowing they are already market-validated and priced for success.
Learn More About DispoAid™ →
DispoAid™ (Pre-Publish)

Contract Insights™: Real-Time Market Feedback

Once your deal is live, the learning doesn't stop. Contract Insights™ provides a dynamic dashboard with real-time market engagement telemetry. Track views, clicks, favorites, and direct inquiries. More importantly, understand your deal's performance through SmartMatch™ percentages (how well it behaviorally fits buyers), Buy Box Match (BBMS) scores, and live Deal Acceptance Probability (DAP%) curves. The system also flags potential friction points, such as a perceived inflated ARV, questionable repair estimates, or a mismatch between your deal and active buyer demand, turning raw data into actionable intelligence.

Key Benefits with Contract Insights™:
  • Gain immediate visibility into how the market is responding to your live wholesale deals.
  • Diagnose underperforming contracts quickly with data-driven insights, not assumptions.
  • Pinpoint specific buyer objections or areas of your deal presentation that need improvement.
  • Make informed, timely adjustments to pricing, photos, or descriptions to re-engage potential cash buyers.
Deep Dive into Contract Insights™ →
Contract Insights UI

DispoAid™ (Post-Publish): React, Refine, Re-Optimize

The market is dynamic, and so is DispoAid™. If Contract Insights™ reveals your live deal isn't getting the traction you expected, use DispoAid™ again to react intelligently. Test the impact of small tweaks—reducing your assignment fee by $1,000, clarifying your scope of work, or adjusting ARV based on feedback. DispoAid™ will instantly simulate how these changes could affect buyer demand, DAP%, and your potential buyer pool, allowing you to evolve your deal in real-time rather than letting it go stale.

Key Benefits with DispoAid™ (Post-Publish):
  • Dynamically adjust your live deals based on real-time buyer behavior and feedback.
  • Test the potential impact of pricing or term changes *before* committing to them.
  • Revive underperforming wholesale deals and significantly increase their closing probability.
  • Maintain deal momentum and optimize your returns even after initial publication.
Master Reactive Optimization →
DispoAid™ (Post-Publish)

Calculizers™ Suite: Precision for Every Strategy

Beyond basic math, REILink Calculizers™ are intelligent engines that validate, interpret, warn, and optimize your numbers for diverse strategies including Flip, Rental (LTR & STR), BRRRR, Wholesale, and House Hacking. They integrate seamlessly with your personalized Repair Cost Estimator and user profile defaults (like preferred profit margins or contingency rates), ensuring every calculation is both accurate and aligned with your specific business model. This suite is fundamental to achieving bigger wholesale assignment fees and ensuring faster closings by starting with solid, defensible numbers.

Key Benefits of Calculizers™ in the Lab:
  • Execute complex financial modeling for any investment strategy with speed and accuracy.
  • Receive intelligent feedback, feasibility checks, and warnings based on market data and best practices.
  • Effortlessly compare the potential outcomes of different strategies for a single property.
  • Ensure all your financial projections are grounded in reality before making critical investment or pricing decisions.
Explore the Full Calculizers™ Suite →
Calculizer UI

Deal Optimizer: Simulate Outcomes, Maximize Success

The Deal Optimizer is where all the intelligence of the Laboratory converges. This advanced module allows you to preview your deal's potential visibility across our network of verified cash buyers, select your primary optimization goal (e.g., fastest sale, highest profit, broadest buyer fit), and then lock or flex specific deal parameters. Watch in real-time as the system simulates different outcomes, showing how adjustments to ARV, repair costs, or assignment fees could expand or shrink your buyer match pool. Utilize powerful visualizations like "The Cost of Greed" graph and the "Sweet Spot Zone" to pinpoint the absolute optimal pricing and terms.

Key Benefits of the Deal Optimizer:
  • Conduct holistic deal simulations based on all integrated data and REILink's market intelligence.
  • Identify the absolute optimal deal structure tailored to your specific strategic goals.
  • Significantly mitigate risk by understanding potential buyer reactions and market viability *before* you publish or commit.
  • Maximize your probability of achieving a fast, highly profitable closing by pre-validating your entire deal strategy.
Learn About the Deal Optimizer →
Deal Optimizer Dashboard

Synergy in Action: How Laboratory Tools Work Together

The true power of the REILink Deal Laboratory isn't just in its individual tools, but in their seamless integration. Data flows intelligently from one component to the next, creating a comprehensive analytical workflow that eliminates redundant data entry and ensures consistency from initial property assessment with the Walkthrough Checklist to final disposition strategy using DispoAid™. This interconnectedness is key to achieving bigger wholesale assignment fees and faster closings.

Data Flow Process

Data flowing from Walkthrough to Repair Estimator, to Calculizers, to OfferAid, to Repository, to DispoAid, informed by Insights.

The Deal Flow Engine: Your Blueprint for Consistent Success

The Deal Laboratory is the engine room for the REILink Deal Flow. This systematic, 7-step approach guides you from initial opportunity identification with OfferAid™ to a market-validated, optimized contract ready for your cash buyers, or for your own investment portfolio. It's about replacing guesswork with a repeatable, data-driven process for achieving faster closings and better deal alignment.

  1. OfferAid™: Build the right offer before locking up the deal.
  2. Contract Repository: Organize deal data, documents, and attachments.
  3. DispoAid™ (Pre-Publish): Maximize buyer match and optimize your assignment fee.
  4. Publish to Marketplace: Your optimized deal goes live to verified buyers.
  5. Contract Insights™: See how buyers engage—and what’s causing friction.
  6. DispoAid™ (Reactive): Adjust pricing or structure in real-time to drive better results.
  7. Close the Deal: Convert engagement into profitable closings.

The Deal Laboratory Advantage: Empowering Every Investor

Whether you're a wholesaler focused on volume and speed, a flipper aiming for maximum ROI, or a buy-and-hold investor building a long-term portfolio, the Deal Laboratory provides tailored benefits to enhance your specific strategy and outcomes. Our tools help you secure bigger wholesale assignment fees, ensure better deal alignment for cash buyers, and achieve faster closings across the board.

For Wholesalers

Maximize assignment fees, minimize risk, and attract cash buyers with perfectly structured, market-validated deals. Accelerate your deal velocity and closing rates.

For Cash Buyers & Flippers

Find and validate profitable rehabs with confidence. Access deals with accurate ARVs, detailed repair estimates, and clear profit potential, ensuring better deal alignment.

For Buy-and-Hold Investors

Analyze long-term performance, project cash flow with precision, assess DSCR for financing, and build your rental portfolio on a foundation of solid numbers.

Step into the Future of Deal Analysis with REILink

The REILink Deal Laboratory is more than just a collection of tools; it's a fundamental shift in how real estate deals are analyzed, structured, and brought to market. It's your partner in replacing uncertainty with data, guesswork with strategy, and hope with predictable success. Engineer your deals for maximum profitability and efficiency, whether you're aiming for bigger wholesale assignment fees or faster, more reliable closings.

Unlock the Deal Laboratory: Create Your Profile Today